Egzamin

INF.03/EE.09/E.14

Pozostały czas: 0 minut 0 sekund

1

Tabela odloty zawiera rekordy przedstawione na obrazie. Zastosowanie zapytania SQL spowoduje zwrócenie danych:

Zdjęcie do pytania #1
2

Język JavaScrypt ma obsługę

3

Którego protokołu należy użyć, aby przesłać pliki strony internetowej na serwer hostingowy?

4

W kodzie JavaScript pętla zostanie wykonana

Zdjęcie do pytania #4
5

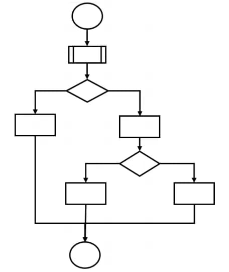
Ile razy należy zapisać instrukcję warunkową, aby zaimplementować w języku programowania przedstawiony algorytm?

Zdjęcie do pytania #5
6

W programowaniu obiektowym w języku JavaScript użyty w przedstawionym kodzie zapis: this.zawod oznacza

Zdjęcie do pytania #6
7

Który znacznik służy budowaniu hierarchii tekstu w języku HTML?

8

W języku CSS zdefiniowano następujące formatowanie. Oznacza to, że kolorem niebieskim zostanie zapisany

Zdjęcie do pytania #8
9

W języku CSS poniższy zapis sprawi, że koloru zielonego będzie

Zdjęcie do pytania #9
10

Który z wymienionych formatów plików graficznych obsługuje przezroczystość?

11

Kwerenda ma za zadanie w tabeli artykuly

Zdjęcie do pytania #11
12

Której właściwości CSS należy użyć, aby zdefiniować marginesy wewnętrzne dla elementu?

13

Wykonanie przedstawionego polecenia PHP umożliwi

Zdjęcie do pytania #13
14

Sklep internetowy korzysta z tabeli faktury. Podczas tworzenia faktury nie zawsze pole dataPlatnosci jest wypełniane. Aby to naprawić, na koniec dnia należy wpisać aktualną datę do wierszy, w których to pole jest puste (niewypełnione). Można w tym celu posłużyć się kwerendą

15

Kolumna pełniąca rolę klucza głównego w tabeli musi

16

W języku JavaScript, aby sprawdzić warunek czy liczba znajduje się w przedziale (100;200>, należy zapisać:

17

Dana jest tabela oceny o polach id, nazwisko, imie, ocena. Przedstawione zapytanie jest przykładem

Zdjęcie do pytania #17
18

W bazie danych sklepu komputerowego istnieje tabela komputery. Aby zdefiniować raport wyświetlający dla dowolnego zbioru danych tabeli, jedynie pola tabeli dla komputerów, w których jest nie mniej niż 8 GB pamięci, a procesor to Intel, można posłużyć sie kwerendą

19

Program zapisany w języku PHP ma za zadanie obliczyć średnią pozytywnych ocen ucznia od 2 do 6. Warunek wybierania ocen w pętli liczącej średnią powinien zawierać wyrażenie logiczne

20

W języku JavaScript należy odwołać się do elementu zawartego w pierwszym paragrafie przedstawionego fragmentu strony HTML. Można to wykonać za pomocą funkcji

Zdjęcie do pytania #20
21

Które z wyrażeń logicznych zapisanych w języku C sprawdza, czy zmienna o nazwie zm1 należy do przedziału (6, 203> ?

22

Częstotliwość próbkowania ma wpływ na

23

Który z formatów grafiki jest najbardziej odpowiedni do zapisu obrazu z przezroczystością na potrzeby strony internetowej?

24

Wskaż prawidłową kolejność tworzenia aplikacji

25

Przedstawione polecenie SQL, użytkownikowi adam@localhost nadaje prawa

Zdjęcie do pytania #25
26

Który parametr obiektu graficznego ulegnie zmianie po modyfikacji wartości kanału alfa?

27

Który z rysunków obrazuje efekt działania przedstawionego fragmentu kodu HTML?

Zdjęcie do pytania #27
28

Dana jest tabela programiści o polach: id, nick, ilosc_kodu, ocena. Pole ilosc_kodu zawiera liczbę linii kodu napisanych przez programistę w danym miesiącu. Aby policzyć sumę linii kodu, który napisali wszyscy programiści, należy użyć polecenia

29

W języku CSS, aby sformatować dowolny element języka HTML w ten sposób, że po najechaniu na niego kursorem zmienia on kolor czcionki, należy zastosować pseudoklasę

30

Aby stworzyć przycisk na stronę internetową według wzoru, należy w programie do grafiki rastrowej użyć opcji

Zdjęcie do pytania #30
31

Metoda projektowania algorytmów, polegająca na podziale problemu na dwa lub więcej mniejszych podproblemów, tak długo aż fragmenty staną się wystarczająco proste do bezpośredniego rozwiązania, to

32

W programie MS Access we właściwościach pola klasa należy ustawić maskę wprowadzania danych. Którą maskę należy podać, aby wprowadzone dane były złożone z trzech znaków w formacie: obowiązkowa cyfra, po niej obowiązkowe dwie litery?

Zdjęcie do pytania #32
33

Rozmycie Gaussa, wygładzanie, szum RGB są funkcjami programu do obróbki

34

Dla przedstawionego fragmentu kodu walidator HTML zwróci błąd, ponieważ

Zdjęcie do pytania #34
35

Tabele: Firmy i Zamowienia są powiązane relacją jeden do wielu. Aby wybrać jedynie id zamówienia wraz z odpowiadającą mu nazwą firmy dla firm, których poziom jest równy 4, należy zastosować polecenie

Zdjęcie do pytania #35
36

W wyniku działania pętli zapisanej w języku PHP zostanie wypisany ciąg liczb

Zdjęcie do pytania #36
37

W języku PHP zastosowano funkcję is_float(). Które z podanych wywołań tej funkcji zwróci wartość true?

38

Zgodnie z właściwościami ACID dotyczącymi wykonywania transakcji wymaganie izolacji (ang. isolation) oznacza, że

39

Jaką wartość zwróci funkcja zao zdefiniowana w języku C++, wywołana z aktualnym parametrem 3.55

Zdjęcie do pytania #39
40

Przedstawiony fragment dokumentu HTML z kodem JavaScript spowoduje, że po wciśnięciu przycisku

Zdjęcie do pytania #40